桃花视频
网站桃花视频
桃花视频 新闻
政务公开
专题专栏
无障碍
关怀版
无障碍
当前位置:
桃花视频
>
政务公开
>
财政预决算
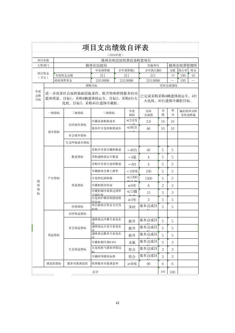
赣州市殡葬管理所2024年度部门决算
来源:
桃花视频
发布时间:
2025-09-30 16:51:43
访问量:
文章关键词:
分享到:
扫码浏览