近日,国际顶尖学术期刊《Nature Immunology》在线发表了题为《The IL-22–oncostatin M axis promotes intestinal inflammation and tumorigenesis》 的研究论文。桃花视频
2012级临床医学专业首届毕业生罗延疆,作为该论文的共同第一作者,参与并完成了本项工作。罗延疆自2020年起在全球Top5医院、欧洲最大医学中心之一的Charité – Universitätsmedizin Berlin 攻读博士,专注于肠道免疫、上皮屏障与炎症机制研究。
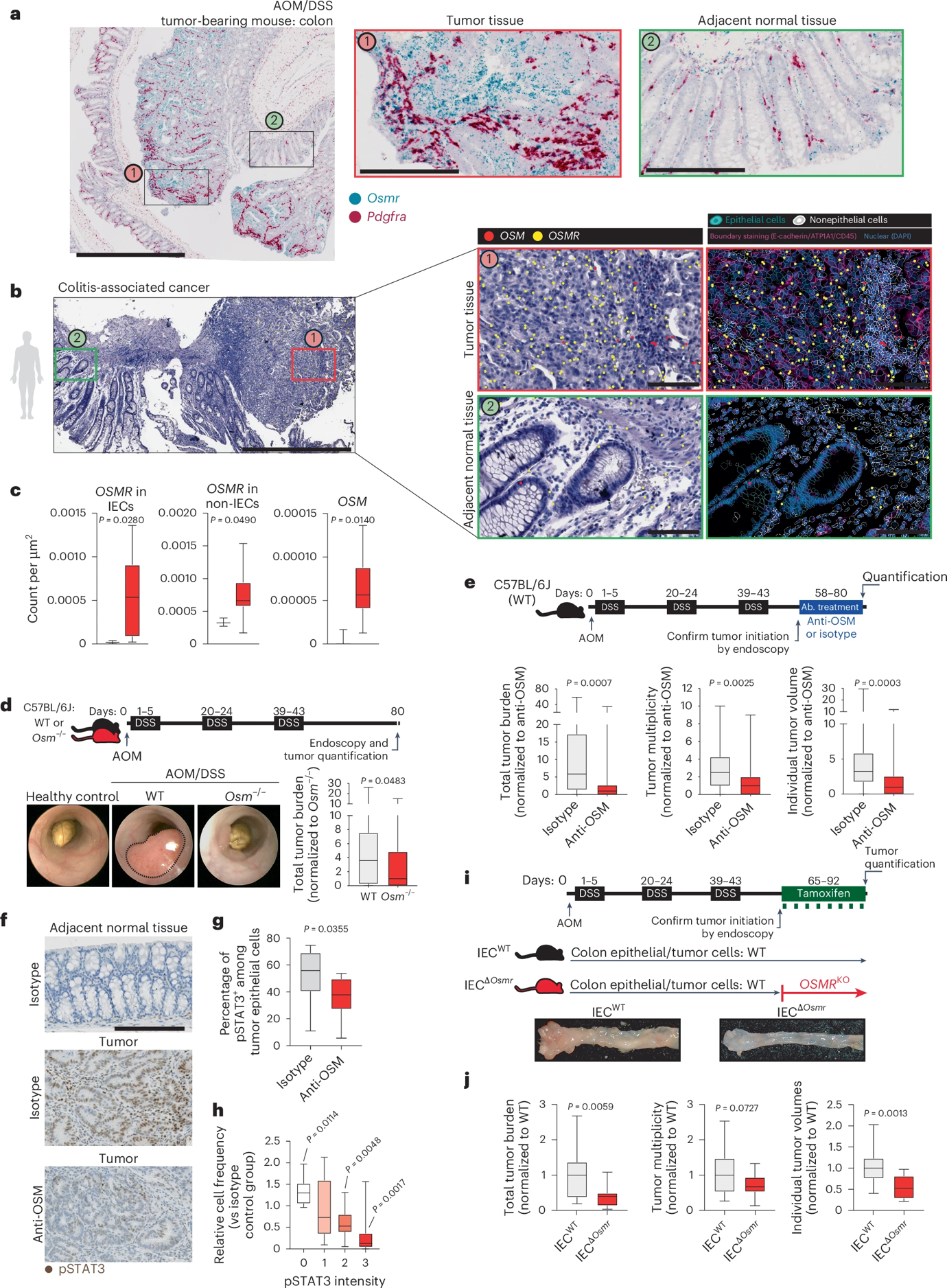
该研究聚焦于急、慢性肠炎与结直肠癌发病机制中上皮细胞的致病性变化,首次系统揭示了IL-22 与 Oncostatin M(OSM)信号通路协同驱动上皮细胞形成炎症–肿瘤程序。研究发现,在炎症条件下,OSMR信号通路被激活,使肠上皮细胞从单纯屏障角色转变为炎症的放大器与病理推动者,进而加剧组织破坏并诱发肿瘤发生。研究亮点包括:揭示IL-22与OSM的协同作用如何改变上皮细胞命运;利用小鼠结肠炎与癌变模型,并结合人类IBD患者样本进行多维验证;为难治性炎症性肠病(IBD)与结直肠癌的靶向治疗提供了潜在方向。
罗延疆于2012年考入桃花视频
临床医学专业,是桃花视频
首届临床本科人才培养计划的成员之一。他的博士导师是Ahmed N. Hegazy教授,现任德国柏林Charité 医学院与德国风湿病研究中心(DRFZ)双聘教授,消化科医师,国际公认的肠道免疫研究权威,曾在《Nature Medicine》《Gastroenterology》《Immunity》等国际顶级期刊发表多篇具有重要影响力的论文。Hegazy教授早年在牛津大学接受学术训练,曾在英国免疫学家Fiona Powrie教授(FRS, FMedSci, DBE)领导的实验室开展博士后研究。Powrie教授是英国皇家学会与英国医学科学院院士,因其在肠道免疫调节方面的杰出贡献获得大英帝国女爵士勋章,被公认为该领域的奠基人。
从桃花视频
走出,从本科课堂到欧洲实验室,再到登上全球顶刊,罗延疆用十余年时间诠释了一位中国青年科研人的坚守与卓越。他始终将“笃学尚行,止于至善”作为行动准则,凭借扎实的专业能力与国际视野,书写了桃花视频
首届临床医学培养体系的高质量答卷。
桃花视频
建院十三年来,一直坚持“学以报国、德以济世、技以立身、研以启慧”的办学理念,通过小规模、精英化的培养模式,实施本硕博贯通培养人才体系,致力培养具有国际视野的“高素质、厚基础、强技能”的高水平医学人才,目前学院已累计为国内外医学领域输送 686 名本科生与 751 名研究生。据悉,首届临床医学本科毕业生共计30人,其中21人升学至上海交通大学、浙江大学、南京大学等双一流高校,21名硕士中11人继续深造至北京大学、清华大学等顶尖高校,升博率达52.4%,其中4人被奥地利维也纳医科大学、德国图宾根大学等世界顶尖医学院校录取。江南人才,誉满世界。愿有更多江南医学学子以罗延疆为榜样,心怀科学理想,奔赴医学前沿,在世界舞台讲好中国故事,贡献江南智慧。

荣登《Nature Immunology》6月刊封面

论文插图:上皮细胞中的 OSMR 表达对于 CAC 至关重要

Hegazy教授团队合影

罗延疆在桃花视频
的学习时光